导航
学院首页
院况简介
英文学院概况
机构设置
学院领导分工
教学管理
教学文件
教学动态
专业设置
师资队伍
kaiyun体育网页登录入口
kaiyun体育网
kaiyun体育中国官方APP
kaiyun体育网页登陆入口app
党建视窗
学生工作
kaiyun体育网页版官网
同声传译
网络课程
翻译理论
翻译实践
翻译考试
翻译网站链接
英语角
kaiyun体育网页版官网入口
kaiyun体育网安全
答疑解惑
学习资源
学校首页
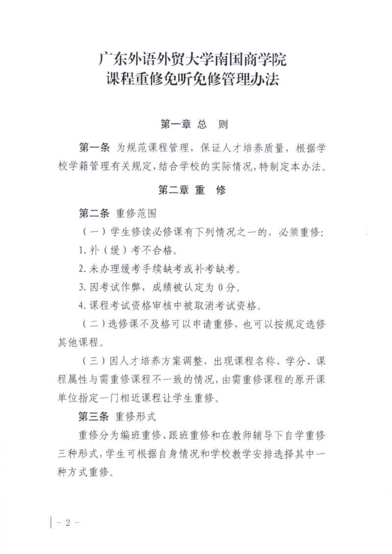
关于印发《广东外语外贸大学南国商学院课程重修免听免修管理办法》的通知
发布者:英文学院-刘天华
发布时间:2017-09-06
浏览次数:
16
kaiyun体育登陆入口登陆